Monday February 2026

হটলাইন

সেবা এবং ধাপ

নং শিরোনাম সেবার ধাপ কার্যকলাপ
  
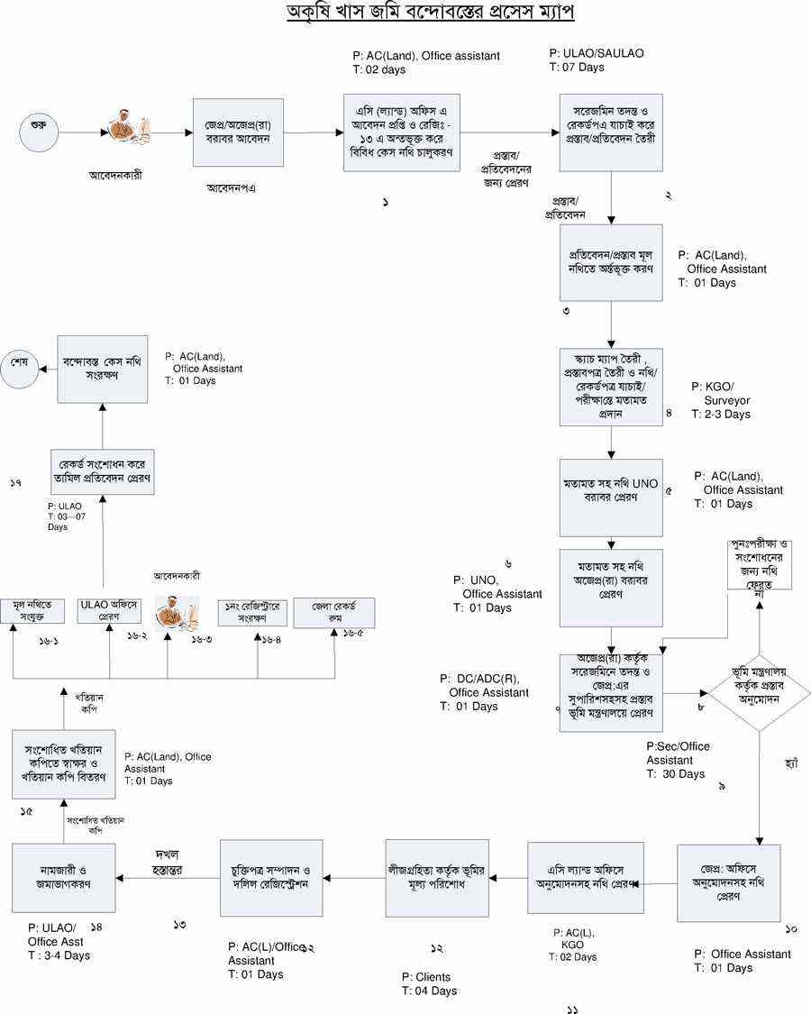
অকৃষি খাস জমি বন্দোবস্তের প্রসেস ম্যাপ দেখুন
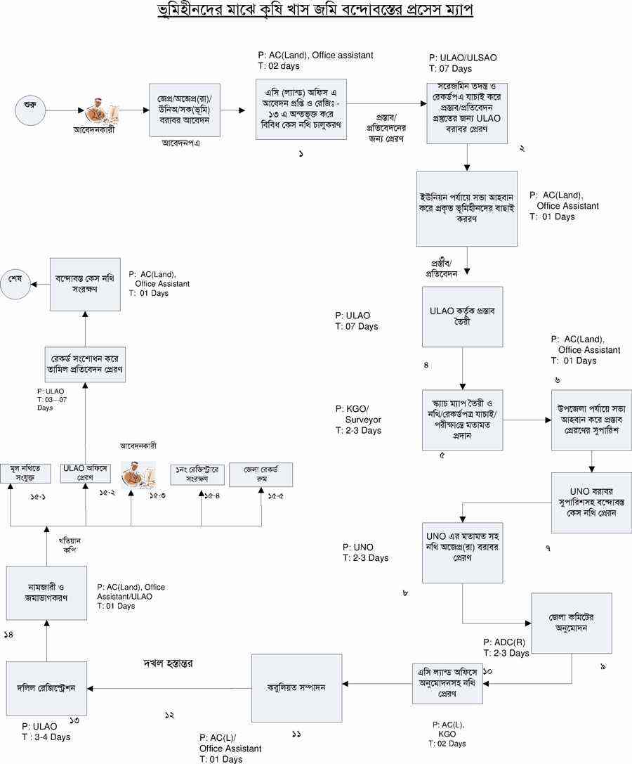
কৃষি খাস জমি বন্দোবস্তের প্রসেস ম্যাপ দেখুন
নামজারী-জমাখারিজ প্রসেস ম্যাপ দেখুন
হাট বাজারের চান্দিনা ভিটি একসনা বন্দোবস্ত দেখুন
২০ একরের নিচে জলমহাল ইজারা প্রদানের প্রসেস ম্যাপ দেখুন
দেখছেন ১ থেকে ৫ পর্যন্ত, মোট ৫ এন্ট্রি

এক্সেসিবিলিটি

স্ক্রিন রিডার ডাউনলোড করুন